Администратор
онлайн - проектов и сертифицированный специалист GetCourse
Матюхина Анастасия
Контакты:

amatukhina21@gmail.com

https://t.me/Anastasiya_21M
АВТОМАТИЗАЦИЯ ПРОЦЕССОВ
И ДРУГОЕ
ОРГАНИЗАЦИЯ ОБУЧЕНИЯ
ВОРОНКИ ПРОДАЖ
БАЗОВАЯ НАСТРОЙКА АККАУНТА

Варианты сотрудничества:

Разовые задачи
Частичная занятость
Выполнение разовых задач для проекта
Сопровождение всех технических процессов проекта
Сопровождение определенного направления проекта
Постоянная занятость
Разовые задачи
Выполнение разовых задач для проекта
Частичная занятость
Сопровождение определенного направления проекта
Сопровождение всех технических процессов проекта
Постоянная занятость
Виды услуг (подробности при клике на заголовок)
Стоимость может обговариваться индивидуально
Базовая настройка аккаунта GetCourse
Стоимость: от 10 000 ₽
1. Регистрация аккаунта на GetCourse
2. Регистрация домена
3. Подключение домена к GetCourse
4. Создание/настройка доменной почты
5. Подключение SLS-сертификата.
6. Настройка защиты репутации домена
7. Настройка электронной подписи DKIM
8. Подключение postmaster Mail/Gmail (аналитика рассылок)
9. Подключение Яндекс-метрики и Гугл-аналитики
10. Оформление аккаунта:
  • название аккаунта,
  • загрузка логотипа,
  • загрузка Favicon.
Оформление с использованием HTML и CSS для вёрстки блоков оплачивается отдельно
11. Подключение одной платежной системы
12. Оформление договора оферты и политики конфиденциальности ( текст предоставляется заказчиком)
13. Интеграция с Телеграм (по запросу)
Сопровождение запуска
Стоимость: от 40 000 ₽
1. Оформление страницы регистрации (по запросу)
2. Подготовка продуктов и предложений
3. Подготовка виджетов для интеграции со сторонними сайтами
4. Подготовка вебинара

  • вебинарная комната
  • страница входа
  • сбор статистики
  • письма
5. Подготовка продукта по обучению

  • создание тренинга с настройками доступа
  • настройка расписания выхода уроков
  • загрузка уроков и наполнение их контентом
  • добавление домашних заданий
  • шкалы

Оформление с использованием HTML и CSS для вёрстки блоков оплачивается отдельно

6. Подготовка всех необходимых рассылок (после оплаты, выход уроков, прогревные письма)

Оформление с использованием HTML и CSS для вёрстки блоков оплачивается отдельно
Полное сопровождение проекта (при занятости 2 — 4 часа в день)
Стоимость: от 30 000 ₽
1. Техническая поддержка пользователей
2. Контроль всех технических процессов (выход уроков, рассылки, оптимизация)
КЕЙСЫ:
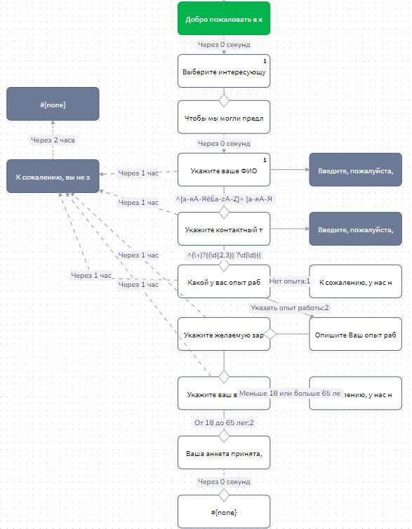
Salebot. Бот для кадрового агентства:
Tilda Publishing
Запрос:

Здравствуйте! Нам нужен бот, который облегчит работу нашему HR. Планируем его использовать в вк, тг и авито, просьба учесть это при создании бота.

Логика бота:

После выбора интересующей вакансии соискателю предлагается заполнить небольшую анкету:
ФИО, Телефон.
Правильность ввода контролируется.

Далее необходимо указать опыт работы. Нет опыта - отказ в вакансии, но данные фиксируются в Гугл таблице с пометкой "нет опыта работы"

Далее вводится желаемая заработная плата и уточняется возраст. Если возраст меньше 18 и больше 65 лет - отказ в вакансии, но данные фиксируются в Гугл таблице с пометкой "не подходит по возрасту"

Если претендент подходит, заявка отправляется менеджеру в Телеграм, данные фиксируются в Гугл таблице с пометкой "ответить соискателю"

Если человек остановился на каком то этапе и не стал дальше заполнять анкету, через 1 час бот напоминает ему о необходимости ввести данные, если все равно не пошел дальше, данные фиксируются в Гугл таблице с пометкой "не заполнил анкету"
Tilda Publishing
Запрос:

Здравствуйте! Нам нужен бот, который облегчит работу нашему HR. Планируем его использовать в вк, тг и авито, просьба учесть это при создании бота.

Логика бота:

После выбора интересующей вакансии соискателю предлагается заполнить небольшую анкету:
ФИО, Телефон.
Правильность ввода контролируется.

Далее необходимо указать опыт работы. Нет опыта - отказ в вакансии, но данные фиксируются в Гугл таблице с пометкой "нет опыта работы"

Далее вводится желаемая заработная плата и уточняется возраст. Если возраст меньше 18 и больше 65 лет - отказ в вакансии, но данные фиксируются в Гугл таблице с пометкой "не подходит по возрасту"

Если претендент подходит, заявка отправляется менеджеру в Телеграм, данные фиксируются в Гугл таблице с пометкой "ответить соискателю"

Если человек остановился на каком то этапе и не стал дальше заполнять анкету, через 1 час бот напоминает ему о необходимости ввести данные, если все равно не пошел дальше, данные фиксируются в Гугл таблице с пометкой "не заполнил анкету"
Запрос:

Здравствуйте! Нам нужен бот, который облегчит работу нашему HR. Планируем его использовать в вк, тг и авито, просьба учесть это при создании бота.

Логика бота:

После выбора интересующей вакансии соискателю предлагается заполнить небольшую анкету:
ФИО, Телефон.
Правильность ввода контролируется.

Далее необходимо указать опыт работы. Нет опыта - отказ в вакансии, но данные фиксируются в Гугл таблице с пометкой "нет опыта работы"

Далее вводится желаемая заработная плата и уточняется возраст. Если возраст меньше 18 и больше 65 лет - отказ в вакансии, но данные фиксируются в Гугл таблице с пометкой "не подходит по возрасту"

Если претендент подходит, заявка отправляется менеджеру в Телеграм, данные фиксируются в Гугл таблице с пометкой "ответить соискателю"

Если человек остановился на каком то этапе и не стал дальше заполнять анкету, через 1 час бот напоминает ему о необходимости ввести данные, если все равно не пошел дальше, данные фиксируются в Гугл таблице с пометкой "не заполнил анкету"
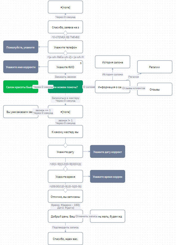
Salebot. Бот для салона красоты:
Запрос: сделать бот, который будет принимать заявки на запись или обратный звонок.

Логика бота:

На входе можно ознакомиться описанием салона, записаться к специалисту или заказать обратный звонок.

Данные клиентов заносятся в Гугл таблицы с определенными пометками. Правильность ввода контролируется.

За 3 часа до записи бот шлет напоминание клиенту, а также может отменить запись при необходимости.
Запрос: сделать бот, который будет принимать заявки на запись или обратный звонок.

Логика бота:

На входе можно ознакомиться описанием салона, записаться к специалисту или заказать обратный звонок.

Данные клиентов заносятся в Гугл таблицы с определенными пометками. Правильность ввода контролируется.

За 3 часа до записи бот шлет напоминание клиенту, а также может отменить запись при необходимости.
Запрос: сделать бот, который будет принимать заявки на запись или обратный звонок.

Логика бота:

На входе можно ознакомиться описанием салона, записаться к специалисту или заказать обратный звонок.

Данные клиентов заносятся в Гугл таблицы с определенными пометками. Правильность ввода контролируется.

За 3 часа до записи бот шлет напоминание клиенту, а также может отменить запись при необходимости.
Лендинги на GetCourse:
Рассылки GetCourse с использованием стилей CSS (нажать, чтобы увеличить):
Сертификаты (листать):
Контакты:

amatukhina21@gmail.com

https://t.me/Anastasiya_21M
This site was made on Tilda — a website builder that helps to create a website without any code
Create a website